客服QQ
E-mail:
1072230558@qq.com
QQ:
1072230558
QQ
:
1528914451
出境旅游
国内旅游
邮轮线
特别推荐
自由行
客人留言
公司概况
首页
客服中心
文莱 沙巴
印度 尼泊尔
越南 柬埔寨
老挝 缅甸
春节欧洲
春节美洲
春节澳新
春节中东非
关闭分类
上海东安国际旅行社
产品分类
文莱 沙巴
印度 尼泊尔
越南 柬埔寨
老挝 缅甸
春节欧洲
春节美洲
春节澳新
春节中东非
埃及土耳其
突尼斯摩洛哥
肯尼亚坦桑尼亚
关闭分类
上海东安国际旅行社
产品分类
埃及土耳其
突尼斯摩洛哥
肯尼亚坦桑尼亚
||
||
纳津赞博
香草四国
日本
韩国
日韩邮轮
泰国
关闭分类
上海东安国际旅行社
产品分类
纳津赞博
香草四国
日本
韩国
日韩邮轮
泰国
||
新加坡 马来西亚
东南亚邮轮
巴厘岛印尼
斯里兰卡
马尔代夫
关闭分类
上海东安国际旅行社
产品分类
新加坡 马来西亚
东南亚邮轮
巴厘岛印尼
斯里兰卡
马尔代夫
北京
天津
港澳
火车专列
关闭分类
上海东安国际旅行社
产品分类
北京
天津
港澳
火车专列
||
海南
河南
河北
湖南
湖北
云南
贵州
关闭分类
上海东安国际旅行社
产品分类
海南
河南
河北
湖南
湖北
云南
贵州
||
广东
广西
四川
重庆
关闭分类
上海东安国际旅行社
产品分类
广东
广西
四川
重庆
年夜饭
甘肃
青海
宁夏
内蒙古
黑龙江
吉林
辽宁
关闭分类
上海东安国际旅行社
产品分类
年夜饭
甘肃
青海
宁夏
内蒙古
黑龙江
吉林
辽宁
||
陕西
山西
新疆
西藏
关闭分类
上海东安国际旅行社
产品分类
陕西
山西
新疆
西藏
澳大利亚 新西兰
南非
关闭分类
上海东安国际旅行社
产品分类
澳大利亚 新西兰
南非
||
高加索 中亚
阿联酋阿曼
沙特卡塔尔巴林
关闭分类
上海东安国际旅行社
产品分类
高加索 中亚
阿联酋阿曼
沙特卡塔尔巴林
||
俄罗斯
北极
美洲邮轮
关闭分类
上海东安国际旅行社
产品分类
俄罗斯
北极
美洲邮轮
||
美国
加拿大
墨古中美洲
南美五国
南极
伊朗
关闭分类
上海东安国际旅行社
产品分类
美国
加拿大
墨古中美洲
南美五国
南极
伊朗
东欧
南欧
西欧
北欧冰岛
英国爱尔兰
欧洲深度
欧洲邮轮
关闭分类
上海东安国际旅行社
产品分类
东欧
南欧
西欧
北欧冰岛
英国爱尔兰
欧洲深度
欧洲邮轮
||
上海
浙江
江苏
安徽
江西
福建
山东
关闭分类
上海东安国际旅行社
产品分类
上海
浙江
江苏
安徽
江西
福建
山东
更多>>
首页
>>
出境旅游
>>
日本
>>
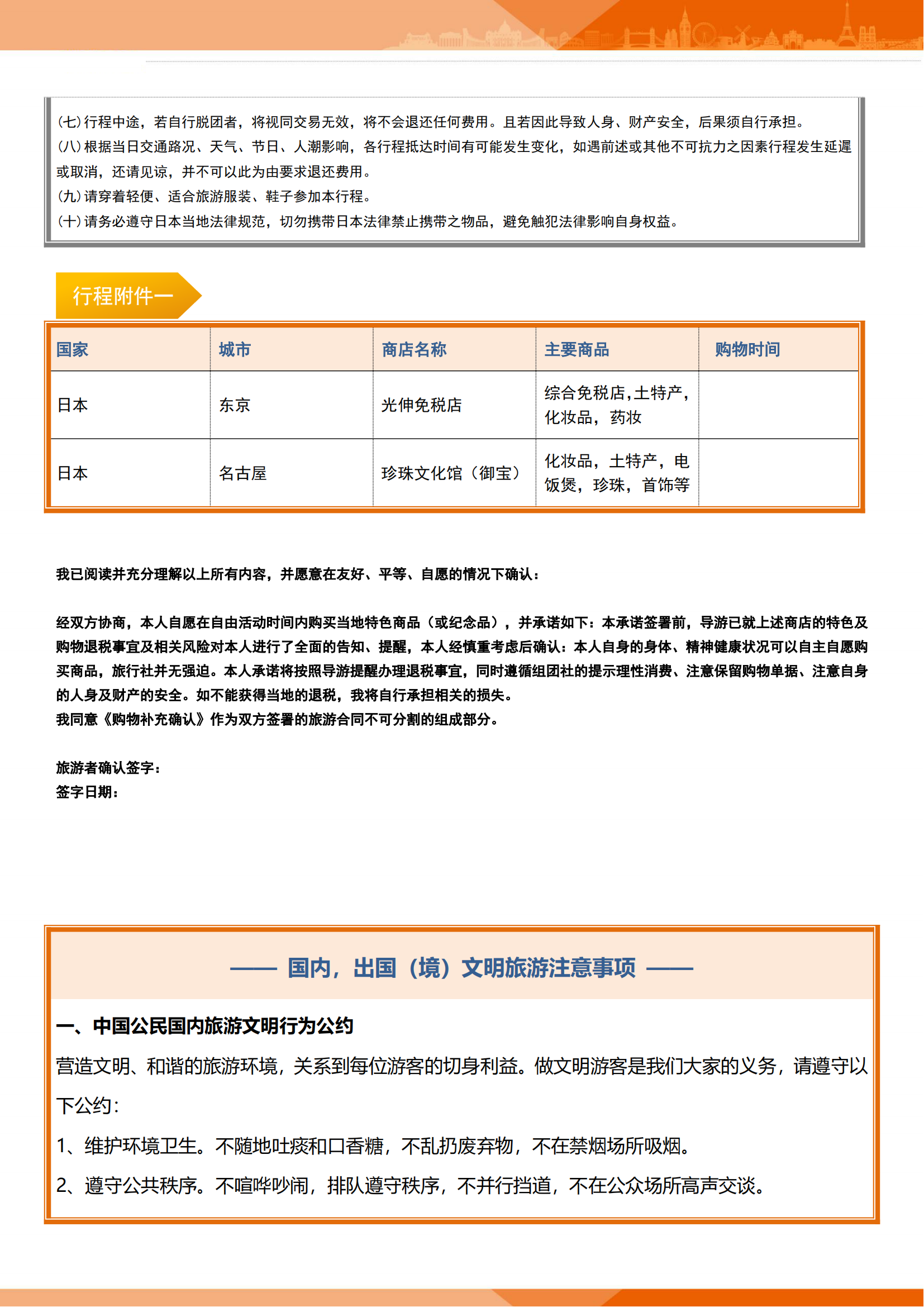
【12月】3钻惠品 经典三古都-日本 神户+京都+富士山+镰仓+东京+奈良+大阪 5晚6日 FJY
暂无相关记录!
❤ 收藏
【12月】3钻惠品 经典三古都-日本 神户+京都+富士山+镰仓+东京+奈良+大阪 5晚6日 FJY
日期:12月8日、12月15日
价格:3999元/人
价格:
¥3999.00
市场价:
¥0.00
会员价格:
普通会员:
¥3999.00
VIP:
¥3999.00
我要分销
满意度:
销量:
0
评论:
0 次
重量:
0.000
KG
数量:
加入购物车
立即购买
商品信息
购买记录
顾客评论
买家问答
商品描述
日期:12月8日、12月15日
价格:3999元/人
购买人
会员级别
数量
属性
购买时间
总计 0 条记录
商品满意度 :
暂无评价信息
留言
投诉
询问
售后
提交
上一个:
【12月】3钻惠品 ......
下一个:
【2026年2月14......
>> 立即订购
Tel:13701602785 13816308046
QQ:1072230558 2443496060
地址:上海市黄浦区淮海东路99号恒积大厦7楼O座(西藏路口)